目录
数据和代码
IKCscore 的确定
IKCscore预测指标
IKCscore 和 PD-L1 预测免疫治疗单药治疗和联合治疗疗效的比较
TMB 和 T 细胞受体多样性与 IKCscore 的比较及关联
IKCscore 与免疫激活的微环境相关
高 IKCscore 和低 IKCscore 之间的突变景观
研究的局限性
源于:
①基于肿瘤微环境及免疫检查点基因的非小细胞肺癌疗效评估模型构建及潜在机制探讨
②Tumor microenvironment assessment-based signatures for predicting response to immunotherapy in non-small cell lung cancer
数据和代码
该研究将 IKCscore 方法整合到一个开源 R 包中,该包可在 GitHub 上获得,网址为 https://github.com/LiaoWJLab/IKCscore
本研究生成的 NFH 队列数据存放在中国国家生物信息中心,可根据通讯作者的要求在登录码 ID HRA003748下获得。
免疫疗法显著改变了非小细胞肺癌 (NSCLC) 的治疗模式,但并非所有患者都能获得持久的益处。需要预测性生物标志物来识别可能从免疫治疗中受益的患者。我们回顾性收集了 65 例治疗前晚期 NSCLC 患者的肿瘤组织,并进行了转录组学和基因组学分析。通过进行单样本基因集富集分析,我们根据肿瘤微环境特征构建了一个名为 IKCscore 的预测因子。IKCscore 是一种预测免疫治疗反应的稳健生物标志物,其预测能力已从不同癌症类型 (N = 892) 的公共数据集中得到证实,包括 OAK、POPLAR、IMvigor210、GSE135222、GSE126044 和 Kim 队列。高 IKCscore 的特征是炎症性肿瘤微环境表型和较高的 T 细胞受体多样性。IKCscore 作为一种生物指标有望预测免疫疗法和基于免疫疗法的联合疗法的疗效,同时为晚期 NSCLC 患者的个性化治疗策略提供指导。
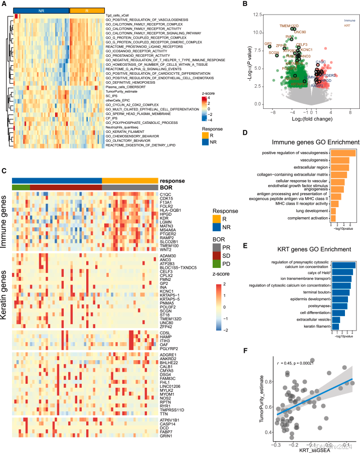
IKCscore 的确定
对南方医院 (NFH) 队列中 65 例接受抗 PD-1 治疗的晚期 NSCLC 患者的肿瘤标本进行转录组测序。首先通过 R 包 IOBR 计算了涵盖肿瘤微环境、代谢途径、肿瘤内在途径的大量特征。22 随后,使用批量 Wilcoxon 统计分析来选择与免疫治疗反应相关的特征。并确定了反应者 (完全反应 (CR)/部分反应 (PR)) 和非反应者 (疾病进展 (PD)/疾病稳定 (SD)) 中高度表达的前 15 个特征,分别按 p 值 (p < 0.05) 排序(图 1A)。接下来,我们回顾了这 30 个特征的基因集(图 1A),列出了组成基因 (n = 280)。对于这 280 个基因,我们应用 Wilcoxon 检验来筛选与免疫治疗反应显着相关的基因 (反应者与无反应者,p < 0.05) 并获得 16 个基因。同时,通过进行差异基因表达 (DEG) 分析,我们确定了在应答者和非应答者中显著上调的基因 (图 1B),并分别选择了在应答者和非应答者中按 p 值排序的前 35 个基因。接下来,为了进一步整合上述步骤中与治疗反应相关的基因,我们结合了构成反应相关特征的 16 个基因和从 DEGs 中鉴定的 70 个基因,得到了 86 个基因。此外,我们去除了所有假基因,最终获得了 79 个基因。为了便于临床应用,我们再次从 79 个基因中分别筛选了反应者和无反应者中与 ICBs 疗效相关的前 30 个重要基因,以使用 Wilcoxon 统计分析进一步减少基因数量 (p < 0.05)。最后,我们获得了 60 个与免疫治疗反应相关的基因。接下来,利用 K-means 来识别与 60 个选定基因上的最佳免疫治疗反应相关的基因模式。对选定的 60 个基因进行 K-means 聚类分析,生成了 5 种基因表达模式。

IKCscore预测指标

IKCscore 和 PD-L1 预测免疫治疗单药治疗和联合治疗疗效的比较

TMB 和 T 细胞受体多样性与 IKCscore 的比较及关联

IKCscore 与免疫激活的微环境相关

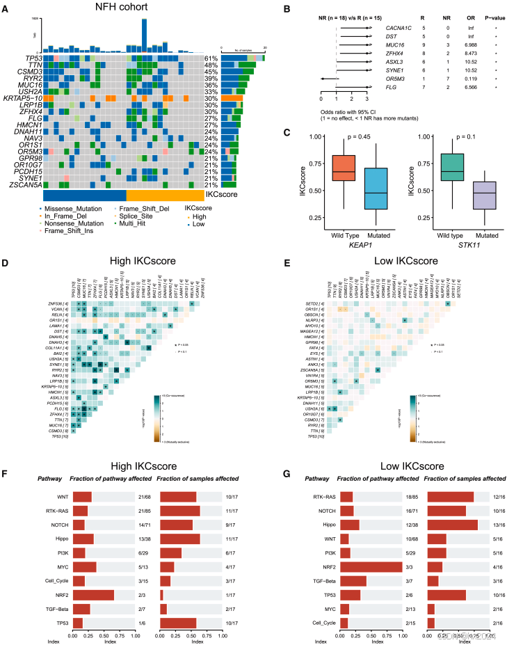
高 IKCscore 和低 IKCscore 之间的突变景观

研究的局限性
这项研究有几个局限性。尽管 IKCscore 在不同癌症类型中表现出免疫治疗预测能力,但由于独特的生物学特征,它在黑色素瘤中的表现并不理想。此外,不同癌症类型和不同检测方法(包括 RNA-seq 和微阵列数据)的免疫治疗队列存在异质性,因此很难在多个队列中定义统一的临界标准。最后,不足之处在于 IKCscore 是基于 ssGSEA 算法计算的,该算法需要每个数据集中所有基因的表达谱,不能单独计算。为了克服这一缺陷,我们正在努力在前瞻性研究队列 (NCT06232265) 中使用 IKCscore 特征基因建立一个 NanoString 面板,该面板可以使用管家基因使基因表达正常化并单独估计 IKCscore。
参考文献:
1:基于肿瘤微环境及免疫检查点基因的非小细胞肺癌疗效评估模型构建及潜在机制探讨 - 中国知网
2:Tumor microenvironment assessment-based signatures for predicting response to immunotherapy in non-small cell lung cancer - PubMed
