预处理详解
- 1. 预定义符号
- 2. define定义常量
- 2. define 定义宏
- 4. 带有副作用的宏参数
- 5.宏替换的规则
- 6. 宏和函数的对比
- 7. # 和 \##
- 7.1#运算符
- 7.2 \##运算符
- 8. 命名约定
- 9.#undef
- 10.命令行定义
- 11.条件编译
- 12. 头文件的包含
- 12.1 头文件被包含的方式
- 12.1.1 头文件的本地包含
- 12.1.2 库文件的包含
- 12.2 嵌套文件包含
1. 预定义符号
C语言设置了⼀些预定义符号,可以直接使⽤,预定义符号也是在预处理期间处理的。
int main()
{printf("%s\n", __FILE__);//当前被编译的源文件的路径printf("%d\n", __LINE__);//文件当前的行号printf("%s\n", __DATE__);//文件被编译的日期printf("%s\n", __TIME__);//文件被编译的时间//printf("%s\n", __STDC__); //如果编译器支持 ANSI c,其值为1,否则未定义,可惜的是vs中不能使用这个符号
}

GCC可以支持_STDC,下面我们在预处理后的code1.i这个文件中查看上述预处理符号的替换情况。

2. define定义常量
- 基本语法
#define name stuff
例如
- define MAX 100 定义整形常量
- define ll long long 给关键字创建一个简短的名字
- define STR “hehe\n” 定义字符串常量
下面在Linux的GCC环境下演示一下



我们这里也可以看到,#define 定义都是在预处理阶段做替换处理的。
下面给出几种比较奇怪的#define 定义
正常switch语句的语法如下
int n = 0;switch (n){case 1:break;case 2:break;case 3:break;case 4:break;}
#define CASE break;case
当使用使用以上的定义后switch语句就可以变成这种形式
switch (n)
{case 1:CASE 2 :CASE 3 :CASE 4 :break;
}
经过预处理后为如下:这本质就是替换
switch(n){case 1:break; case 2:break; case 3:break; case 4:break;}
如果定义的 stuff过长,可以分成几行写,除了最后一行外,每行的后⾯都加⼀个反斜杠
(续行符)
#define DEBUG_PRINT printf("hehe %d"\
,\
M);
这里提出一个问题:#define 定义的语句后面是否可以加;呢
# define N 100;
printf("%d", 100 + N);
这样预处理后的语句为:
printf("%d", 100 + 100;);
所以#define后面不建议加;,因为这样在部分情况下替换后会出现语法错误。
2. define 定义宏
#define 机制包括了⼀个规定,允许把参数替换到文本中,这种实现通常称为宏(macro)或定义宏(define macro)
申明方式 : #define name( parament-list ) stuff
- parament-list 是一个由逗号隔开的符号表,它们可能会出现在stuff中
- 参数列表的左括号必须和那么紧邻,不然会被解释为stuff的一部分。
举个例子
#define SQUARE(N) N*N
int main()
{int a = 5;int ret = SQUARE(a);printf("%d\n",ret);return 0;
}

这就是宏,在预处理阶段,宏会被替换,int ret = a*a,所以输出结果为25。
但是这样的宏定义是不够健壮的,请下面的例子:
int main()
{int a = 5;int ret = SQUARE(a+1);printf("%d\n",ret);return 0;
}

这里的结果为什么不是36而是11呢?抓住宏的本质是替换,int ret = SQUARE(a+1)—> int ret =a+1*a+1。
在宏定义中加上两个括号,这个问题就轻松解决了。
#define SQUARE(N) (N)*(N)
这样替换替换后的结果为:
int ret = (a+1)*(a+1);
再来一个例子:
#define DOUBLE(x) (x) + (x)
这个宏定义是否健壮呢?
10 * DOUBLE(a) ---- > 10*(x)+(x)
这需要在宏定义中再加一个括号
#define DOUBLE(x) ((x) + (x))
从上面的举例可以看出,宏的定义还是有很多的坑的,所以用于对数值表达式进行求值的宏定义都应该加上括号,避免在使用宏时由于参数中的操作符优先级导致非预期的计算顺序。
4. 带有副作用的宏参数
当宏参数在宏的定义中出现超过⼀次的时候并且参数带有副作用,那么你在使用这个宏的时候就可能出现危险,导致不可预测的后果。副作用就是表达式求值的时候出现的永久性效果。
什么副作用呢?
int b = a+1; 没有副作用
int b =++a; 存在副作用
MAX宏可以证明具有副作用的参数所引起的问题。
#define MAX(a, b) ( (a) > (b) ? (a) : (b) )
int main()
{x = 5;y = 8;z = MAX(x++, y++);printf("x=%d y=%d z=%d\n", x, y, z);return 0;
}
这个程序的输出结果时什么呢?
z=((x++)>(y++) ? (x++):(y++));

5.宏替换的规则
程序中扩展#define定义符号和宏时,需要涉及几个步骤。
- 在调用宏时,首先对参数进行检查,看看是否包含任何由#define定义的符号。如果是,它们⾸先被替换。
- 替换文本随后被插入到程序中原来文本的位置。对于宏,参数名被他们的值所替换。
- 最后,再次对结果文件进行扫描,看看它是否包含任何由#define定义的符号。如果是,就重复上述处理过程。
#define M1 10
#define MAX(X,Y) ((X)>(Y)?(X):(Y))
int a = 5;
MAX(a,M1) -- > MAX(a,10) -- > ((a) >(10)?(a):(10))
注意:
- 宏参数和#define定义中可以出现其他#define定义的符号。但是对于宏,不能出现递归。
- 当预处理器搜索#define定义的符号的时候,字符串常量的内容并不被搜索。
#define M 10
printf("M = %d",M) --- > printf("M = %d",10);
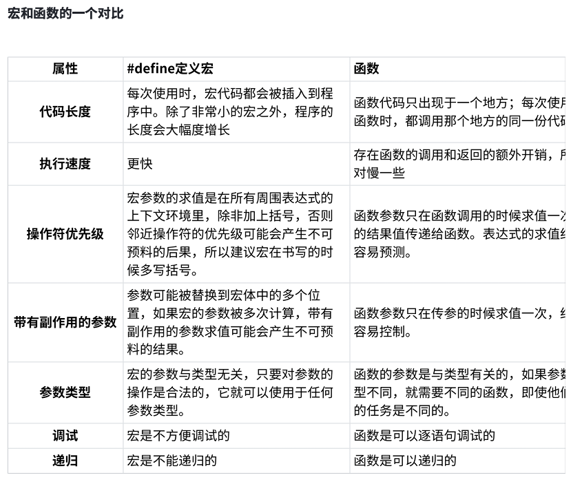
6. 宏和函数的对比
宏通常由于简单的运算,比如在两个数中找出较大的⼀个时,写成下面的宏,更有优势⼀些。
#define MAX(a, b) ((a)>(b)?(a):(b))
原因如下:
- ⽤于调用函数和从函数返回的代码可能比实际执行这个小型计算工作所需要的时间更多。所以宏比函数在程序的规模和速度方面更胜⼀筹。
- 更为重要的是函数的参数必须声明为特定的类型。所以函数只能在类型合适的表达式上使用,反之这个宏可以适用于整形、长整型、浮点型等,宏是类型无关的。
和函数相比宏的劣势:
- 每次适用宏的时候,⼀份宏定义的代码将插入到程序中。除非宏比较短,否则可能大幅度增加程序的长度。
- 宏是没法调试的,因为宏的本质是替换,不像函数建立了函数栈帧。
- 宏由于类型无关,也就不够严谨。
- 宏可能会带来运算符优先级的问题,导致程容易出现错,需要加上很多括号。
宏有时候可以做函数做不到的事情。比如:宏的参数可以出现类型,但是函数做不到。
# define MALLOC(a,b) (b*)malloc(a,sizeof(b))
int main()
{int* p = (int*)malloc(10 * sizeof(int));//分配内存的时候代码太长了,写的一点也不爽,可以通过宏改写一下int* p2 = MALLOC(10, int);return 0;
}

7. # 和 ##
7.1#运算符
#运算符将宏的⼀个参数转换为字符串字面量。它仅允许出现在带参数的宏的替换列表中。
#运算符所执行的操作可以理解为”字符串化“。
int main()
{int a = 3;printf("the value of a is %d\n", a);int b = 20;printf("the value of b is %d\n", b);float f = 3.14f;printf("the value of f is %f\n", f);return 0;
}
代码类似了如何化简呢?
#define PRINT(v,format) printf("the value of "#v" is "format"\n",v)
//#v == "v"
int main()
{int a = 3;PRINT(a, "%d");int b = 20;PRINT(b, "%d");;float f = 3.14f;PRINT(f, "%f");return 0;
}

7.2 ##运算符
## 可以把位于它两边的符号合成⼀个符号,它允许宏定义从分离的文本片段创建标识符。
##被称为记号粘合,这样的连接必须产生⼀个合法的标识符。否则其结果就是未定义的。
#define CAT(x,y) x##y
int main()
{int classx = 100;printf("%d\n", CAT(class, x));return 0;
}

我们想想,写⼀个函数求2个数的较大值的时候,不同的数据类型就得写不同的函数。
int int_max(int x, int y){return x>y?x:y;}
float float_max(float x, float y){return x>yx:y;}
这样太繁琐了,通过##运算符写出如下的代码。
#define GENERIC_MAX(type) type type##_max(type x,type y){ return (x>y?x:y);}
GENERIC_MAX(int)
int main()
{int m = int_max(3, 4);printf("%d\n", m);return 0;
}

我们看到这个宏在预处理后被处理为函数的定义了。

在实际开发过程中##使用的很少。
8. 命名约定
⼀般来讲函数和宏的使用语法很相似。所以语言本身没法帮我们区分二者。
那我们平时的⼀个习惯是:
把宏名全部大写
函数名不要全部大写,可以写为小驼峰 helloWorld 、大驼峰 HelloWorld 、下划线 hello_world。
9.#undef
这条指令⽤于移除⼀个宏定义。

10.命令行定义
许多C的编译器提供了⼀种能力,允许在命令行中定义符号。用于启动编译过程。当我们根据同⼀个源文件要编译出⼀个程序的不同版本的时候,这个特性有点用处。


这样就可以灵活的调整数组的大小了。
11.条件编译
在编译⼀个程序的时候我们如果要将⼀条语句(⼀组语句)编译或者放弃是很方便的。因为我们有条件编译指令。条件编译也是在预处理阶段处理的。
#define __DEBUG__
int main()
{int arr[10] = { 0 };for (int i = 0; i < 10; i++){arr[i] = i + 1;
#ifdef __DEBUG__printf("%d ", arr[i]);
#endif}return 0;
}

下面来看一下常见的条件编译指令
<1>单分支的条件编译
#if (常量表达式) //不可以是变量,变量在程序运行的时候才会分配空间。#endif
int main()
{
#if 3==3printf("hehe\n");
#endifreturn 0;
}

<2>多分支的条件编译
#if 常量表达式#elif 常量表达式#else#endif
#define M 3
int main()
{
#if M ==1printf("hehe\n");
#elif M ==2printf("hha\n");
#elif M ==3printf("heihei\n");
#elseprintf("哈哈\n");
#endif
}

<3>判断是否被定义
#if defined(symbol)
#ifdef symbol
#if !defined(symbol)
#ifndef symbol
仅仅关系是否被定义过,而不关心其值为多少。
#define M
#define N
int main()
{
#if defined Mprintf("呵呵\n");
#endif
#ifdef Nprintf("哈哈\n");
#endif
#if !defined N2printf("桀桀\n");
#endif
#ifndef N3printf("嘻嘻\n");
#endifreturn 0;
}

<4>嵌套指令
#if defined(OS_UNIX)#ifdef OPTION1unix_version_option1();#endif#ifdef OPTION2unix_version_option2();#endif#elif defined(OS_MSDOS)#ifdef OPTION2msdos_version_option2();#endif#endif
#define M 3
#define N 2
int main()
{
#if defined M#if M ==3printf("呵呵!");#elifprintf("haha");#endif
#elif !defined M#if N == 2printf("嘿嘿");#else printf("11");#endif
#endifreturn 0;
}
12. 头文件的包含
12.1 头文件被包含的方式
12.1.1 头文件的本地包含
#include "filename"
查找策略:先在源文件所在目录下查找,如果该头文件未找到,编译器就像查找库函数头文件⼀样在标准位置查找头文件,如果找不到就提示编译错误。
- linux下标准头文件的查找路径:/usr/include
12.1.2 库文件的包含
#include<filename>
查找头文件直接去标准路径下去查找,如果找不到就提示编译错误。
12.2 嵌套文件包含
我们已经知道,#include 指令可以使另外⼀个文件被编译。就像它实际出现于地方⼀样。
#include 指令的这种替换的方式很简单:预处理器先删除这条指令,并用包含文件的内容替换。
⼀个头文件被包含10次,那就实际被编译10次,如果重复包含,对编译的压力就比较大。



如何头文件比较大,这样预处理后代码量会剧增。那么解决头文件重复包含的问题呢?
- 条件编译

这样头文件就会仅包含一次了

- #program once
只需要在头文件中添加一句#program once就可以解决头文件被重复包含的问题。
