Author :PNJIE
 DATE: 2025/04/21
 V0.0
前言
该项目旨在使用Matlab处理LTspice的.raw文件,包括动态计算和绘图,部分脚本基于LTspice2Matlab项目: PeterFeicht/ltspice2matlab: LTspice2Matlab - 将LTspice数据导入MATLAB
github地址:https://github.com/BradleyMao/Matlab4LtspiceDPT
使用原则
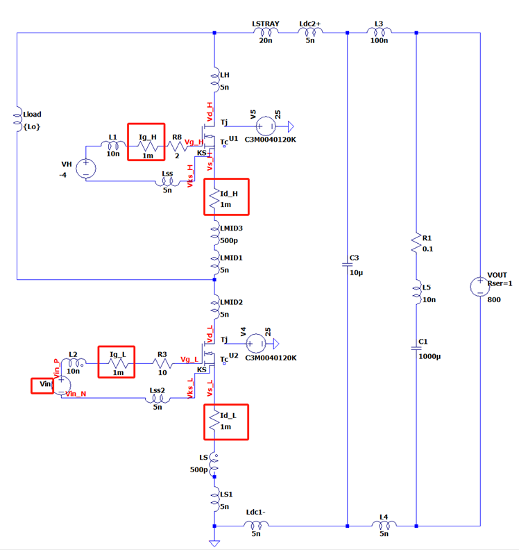
电路图
由于LTspice在每次仿真中都会改变网络名称,因此核心网络名称需要手动命名。在本项目中,电路图名称必须与参考电路图"CREE_ROOT.asc"完全相同,这意味着您不能更改电路图中的红色部分,包括红色网络名称和采样组件的名称。
 
.raw文件名称
函数parseFilename处理文件名称并提取设置信息,包括: * 项目名称 * Ron(0.1欧姆)Roff(0.1欧姆)3位数字 * Von(0.1V)Voff(0.1V)3位数字 * ID(1A)3位数字 * VD(1V)4位数字 因此,名称 “CREE4pin_Ron100_Roff100_Von150_Voff040_ID040_VD0800.raw” 表示项目CREE4Pin,Ron = Roff = 10.0欧姆,Von = 15V,Voff = -4V,ID = 40A,VD = 800V。 .raw文件的名称应该与示例完全相同: CREE4pin_Ron100_Roff100_Von150_Voff040_ID040_VD0800.raw 粗体内容不得修改,数字应等于示例。
使用方法
MATAPP:
下载RawPlot.mlappinstall并安装Matlab应用程序,函数解释如下: ![[Pasted image 20250421213123.png]] ## Matlab脚本 下载所有.m文件并查看main函数:尝试main函数以查看每个函数的使用方法:
 
预览
.M函数

