周报汇总地址:嵌入式周报 - uCOS & uCGUI & emWin & embOS & TouchGFX & ThreadX - 硬汉嵌入式论坛 - Powered by Discuz!

视频版
https://www.bilibili.com/video/BV1DEf3YiEqE/
《安富莱嵌入式周报》第352期:手持开源终端,基于参数阵列的定向扬声器,炫酷ASCII播放器,PCB电阻箱,支持1Ω到500KΩ,Pebble智能手表代码重构
目录
1、手持开源终端,支持科学计算器,函数绘图,I2C/SPI外接传感器等
2、基于参数阵列的定向扬声器
3、炫酷ASCII播放器
4、软件资讯
(1)TIOBE统计3月份TOP10编程语言,Delphi进入TOP10
(2)开源Git项目发布V2.49
(3)一款专为微控制器及特定微处理器设计的实时嵌入式数据库ITTIA DB Lite,仅需50KB内
5、硬件资讯
(1)adafruit上各种最新设计合集
(2)RP2350A和RP2350B已经正常开售
(3)英飞凌发文正式登顶全球MCU销冠,市场份额高达21.3%
(4)TI推出全球最小MCU芯片MSPM0C1104,比芝麻粒还要小不少
(5)NXP的S3K5系列发布,M7+R52+M4多核,高达41MB MRAM
(6)Silicon Labs推出向未来应用的BG29超小型低功耗蓝牙无线SoC,WLCSP封装仅占用 2.6 x 2.8 mm
(7)Microchip推出带高性能模拟外设的PIC32A,两路40Msps ADC,5ns比较器,100MHz带宽运放,售价低于1美元
(8)AVR还在出新品,而且还出了双核SD系列
6、开源单片机神经网络SDK Zig-Ant
7、Pebble智能手表代码重构
8、PCB电阻箱,支持1Ω到500KΩ
9、RTOS相关
(1)AMD分享的FreeRTOS过渡到Zephyr方法
(2)RT-Thread v5.2.0发布
(3)CMSIS-FreeRTOS升级至V11.2.0,CMSIS-ThreadX升级至V1.3.0
(4)QNX 推出免费在线培训课程,共 40 小时的深入指导
(5)Green Hills Software 和 NXP 合作开发全新 S32K5 微控制器系列的集成解决方案
10、ARM发布自定义指令软件包
11、GUI相关
(1)TouchGFX V4.25发布,引入模拟帧缓冲技术,显著减小RAM需求
(2)Embedded Wizard Studio V14下载
12、H7-TOOL本周进展
(1)【2025新品】H7-TOOL PLUS电池版发布,真正的手持设备,微型数控电源输出电流提升至2A,峰值3A, 防过压防过流防反接
(2)H7-TOOL固件2.28发布,CAN, UART和RTT三合一同时收发且实时记录,脱机烧录新增革命性一键添加新芯片功能,新增多脱机芯片支持
(3)一年后再次更新,H7-TOOL高速HID免驱串口桥接各种第3方串口软件已经实现
一、手持开源终端,支持科学计算器,函数绘图,I2C/SPI外接传感器等
https://github.com/clockworkpi/PicoCalc
当前支持科学计算器,函数绘图,I2C/SPI外接传感器等
规格:

效果:


二、基于参数阵列的定向扬声器
https://github.com/Orange-Murker/parametric_speaker
这是一款基于参数阵列的定向扬声器,由95个16mm、40kHz超声波换能器组成
参数扬声器(Parametric Loudspeaker)是一种特殊类型的定向扬声器技术,它利用超声波的非线性特性在空气中产生声束,超声波载波与要投影的音频进行调制,扬声器将其传输到空气中。

三、炫酷ASCII播放器
https://github.com/Esser50K/ASCIIPlayer?tab=readme-ov-file
该播放器使用ASCII字符在终端上播放视频,现有两个版本:一个是纯Python实现,另一个采用Cython优化。播放高对比度视频(如《Bad Apple》)效果极佳
https://img.anfulai.cn/dz/attachment/forum/202504/02/182927kxrvedevrwzxerve.gif
四、软件资讯
1、TIOBE统计3月份TOP10编程语言,Delphi进入TOP10
TIOBE Index - TIOBE

2、开源Git项目发布V2.49
Highlights from Git 2.49 - The GitHub Blog

3、一款专为微控制器及特定微处理器设计的实时嵌入式数据库ITTIA DB Lite,仅需50KB内存
ITTIA DB Lite | ITTIA
具有内存占用小、存储可靠、执行速度快等特点,并兼容多种实时操作系统(RTOS)库。其架构专为资源受限的微控制器(MCU)和电子控制单元(ECU)固件设计,可在嵌入式系统内部实现高效的数据处理与管理。集成 ITTIA DB Lite 的应用程序能够在毫秒级时间内完成实时数据的摄入、分析、查询及存储操作

五、硬件资讯
1、adafruit上各种最新设计合集
https://learn.adafruit.com/guides/latest
部分截图

2、RP2350A和RP2350B已经正常开售
https://www.raspberrypi.com/news ... -your-next-project/


3、英飞凌发文正式登顶全球MCU销冠,市场份额高达21.3%
英飞凌发文正式登顶全球MCU销冠,市场份额高达21.3% - 单片机 - 硬汉嵌入式论坛 - Powered by Discuz!

4、TI推出全球最小MCU芯片MSPM0C1104,比芝麻粒还要小不少
TI introduces the world's smallest MCU, enabling innovation in the tiniest of applications | TI.com
亮点:
1、德州仪器(TI)今日宣布推出全球最小的微控制器(MCU),为医疗可穿戴设备和个人电子产品等紧凑型应用提供了优化的尺寸和性能。
2、这款新型MCU比当前业界最小的MCU还要小38%,使设计者能够在保持性能的同时最小化电路板空间。
3、新MCU扩展了TI的MSPM0 MCU产品线,增强了嵌入式系统的传感和控制能力,同时降低了成本、复杂性和设计时间。

将芯片放在无线耳机上比较:

5、NXP的S32K5系列发布,M7+R52+M4多核,高达41MB MRAM
New S32K5 Microcontroller Family Advances Zonal SDV Architectures and Extends the NXP CoreRide Platform | NXP Semiconductors
汽车行业首款采用16纳米FinFET技术并嵌入MRAM的MCU
规格:

框图:



6、Silicon Labs推出向未来应用的BG29超小型低功耗蓝牙无线SoC,WLCSP封装仅占用 2.6 x 2.8 mm


规格:


实际应用案例:
镶嵌到牙齿检测装置里面:

7、Microchip推出带高性能模拟外设的PIC32A,两路40Msps ADC,5ns比较器,100MHz带宽运放,售价低于1美元




8、AVR还在出新品,而且还出了双核SD系列
Entry-Level Microcontrollers Reduce System Cost and Complexity in Safety-Critical Applications | Microchip Technology


六、开源单片机神经网络SDK Zig-Ant
https://github.com/ZantFoundation/Z-Ant
Zant(Zig-Ant)是一款开源SDK,用于在微控制器上部署优化的神经网络(NN)。


七、Pebble智能手表代码重构
Introducing two new PebbleOS watches!
https://github.com/pebble-dev/pebble-firmware
今年2月份,Google开源Pebble 智能手表所有代码。已有开发者将其进行了完整的构建,并分享了构建过程






八、PCB电阻箱,支持1Ω到500KΩ
dekimo-resistor-decade.zip (625.46 KB,)
We've developed a resistance decade for internal use and as a giveaway at fairs.
十进电阻器,支持1欧姆至500千欧姆的阻值选择,是测试和优化电路设计的理想工具

九、RTOS相关
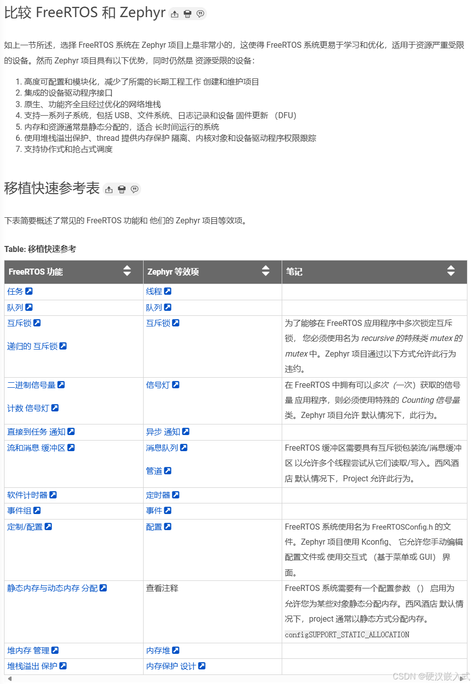
1、AMD分享的FreeRTOS过渡到Zephyr方法
AMD Technical Information Portal

2、RT-Thread v5.2.0发布
更新内容非常多
https://github.com/RT-Thread/rt-thread/releases/tag/v5.2.0
部分截图

3、CMSIS-FreeRTOS升级至V11.2.0,CMSIS-ThreadX升级至V1.3.0
CMSIS-FreeRTOS
前两周FreeRTOS内核本身升级到了最新的V11.2.0版本,这次ARM维护的CMSIS-FreeRTOS也紧跟其后升级到最新的11.2.0版,所有内容都已经更新好了,对应tags估计还得过几天更新
https://github.com/ARM-software/CMSIS-FreeRTOS
https://arm-software.github.io/CMSIS-FreeRTOS/main/functionOverview.html

待tags里面更新后,我们也将升级RTX(FreeRTOS)的全家桶源码工程

CMSIS-Threadx
这个是ST更新维护的一个版本,前几天,ST发布了STM32H7RS系列的全家桶支持软件包,里面带了最新的V1.3.0版本封装层
https://github.com/STMicroelectr ... /cmsis_rtos_threadx

4、QNX 推出免费在线培训课程,共 40 小时的深入指导
QNX Announces Free Online Training Courses to Grow and Empower Global Developer Community
QNX宣布推出免费的QNX在线培训课程。该培训包含三门基础课程,总计40小时的深入教学,涵盖实时编程、开发与调试、系统性能分析与优化等主题。
QNX官方描述:
BlackBerry QNX delivers a time-tested real-time operating system (RTOS) QNX是久经考验的RTOS,汽车级系统是QNX主战场,全球市场份额也最大。当前使用QNX的车辆已经超过2.55亿量

5、Green Hills Software 和 NXP 合作开发全新 S32K5 微控制器系列的集成解决方案
Green Hills Software and NXP Collaborate on Integrated Solutions Advancements for the New S32K5 Microcontroller Family

十、ARM发布自定义指令软件包
https://github.com/ARM-software/ACI-GetStarted
Arm定制指令(ACI)通过应用专用指令扩展Arm处理器功能,以优化算法性能。目前ACI通过定制数据路径扩展(CDE)在Cortex-M33、Cortex-M52、Cortex-M55和Cortex-M85处理器上实现。该技术为加速器扩展了定制计算流水线,避免了协处理器接口的开销。
Cortex-M处理器系列的指令集本身已非常完善,通过Helium等技术可实现高效的DSP和机器学习处理,开箱即提供卓越性能。但在某些场景下,自定义指令仍具优势。例如当数据输入需要多个时钟周期进行位操作时,若该操作频繁执行,采用单周期定制指令即可提升性能与能效。

十一、GUI相关
1、TouchGFX V4.25发布,引入模拟帧缓冲技术,显著减小RAM需求
TouchGFX 4.25: new emulated framebuffer makes the “single chip” dream a reality
TouchGFX 4.25 引入了模拟帧缓冲技术(专利申请中),该技术通过将显示的图像分割成块并使用一种无需显示器自身图形RAM的内存映射技术,显著减少了内存占用。因此,之前需要外部RAM的系统现在可以在单芯片板上运行,从而降低了材料成本。此外,由于ST将该技术集成在中间件层面,开发者可以通过在TouchGFX生成器中选择合适的选项来利用这一技术,以判断其是否适合他们的项目。这也促使工程师更仔细地审视他们的帧缓冲策略,看看是否适合他们的应用,这一点往往被许多人忽视。

2、Embedded Wizard Studio V14下载
EmbeddedWizardFree-V14.02.msi.7z (51.86MB)
Build Environments: Getting started with Win32

十二、H7-TOOL本周进展
1、【2025新品】H7-TOOL PLUS电池版发布,真正的手持设备,微型数控电源输出电流提升至2A,峰值3A, 防过压防过流防反接
【2025新品】H7-TOOL PLUS电池版发布,真正的手持设备,微型数控电源输出电流提升至2A,峰值3A, 防过压防过流防反接2025-03-23 - H7-TOOL开发工具 - 硬汉嵌入式论坛 - Powered by Discuz!
2、H7-TOOL固件2.28发布,CAN, UART和RTT三合一同时收发且实时记录,脱机烧录新增革命性一键添加新芯片功能,新增多脱机芯片支持
H7-TOOL固件2.28发布,CAN, UART和RTT三合一同时收发且实时记录,脱机烧录新增革命性一键添加新芯片功能,新增多脱机芯片支持 - H7-TOOL开发工具 - 硬汉嵌入式论坛 - Powered by Discuz!
3、一年后再次更新,H7-TOOL高速HID免驱串口桥接各种第3方串口软件已经实现
【前言】
去年就搞这个桥接功能了,但是忙别的事情,搁置了。这几天腾出时间,继续搞这个功能,已经基本完成。
有了桥接功能,使用高速HID免驱就可以连接各种第3方串口软件,更重要的是可以和TOOL所有其他功能一起使用,而且可以方便的在局域网和外网使用第3方串口软件。
【原理图】
原理比较简单,使用com0com软件可以虚拟出来两个串口,比如我这里出来了com14和com15,然后我就可以让TOOL上位机和第3方串口软件访问这两个虚拟串口进行通信

【实测】

(1)使用SecureCRT测试效果:

(2)使用Windows商店里面一个串口助手测试

(3)使用sscom测试:

(4)WiFi通信方式,使用第3方串口效果

(5)MDK使用DAPLINK调试状态和第3方串口助手同时使用效果

