从零设计React-Markdown组件的实现方案
现在,把这些步骤整理成代码结构。首先是解析器类,用正则表达式分割文本为Token,然后生成AST。接着,编写一个React组件,接收Markdown字符串,解析成AST,遍历AST生成对应的React元素。处理代码高亮需要引入第三方库,但用户不允许用现成组件库,可能需要自己实现或使用轻量级高亮库。
不过,用户要求不要用现成组件库,所以可能需要自己实现基础的高亮功能,或者允许用户传入自定义组件。例如,在组件中暴露一个renderCode的属性,让用户自定义代码块的渲染方式。
总结步骤:
- 实现Markdown解析器,生成AST。
- 设计AST节点类型和转换逻辑。
- 遍历AST,渲染为React组件。
- 处理安全性,过滤危险内容。
- 提供自定义组件和插件扩展点。


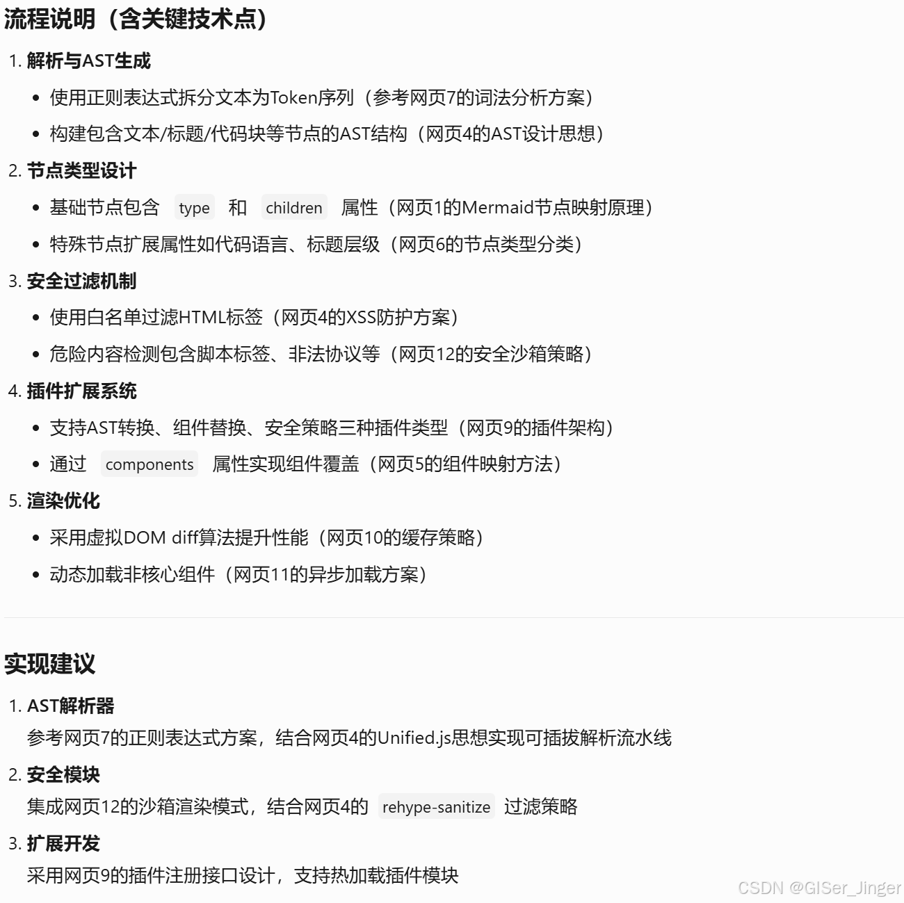
一、核心架构设计
-
Markdown解析器
基于正则表达式实现词法分析,将文本拆分为Token序列(类似网页2、网页3的手写解析思路):const tokenize = (markdown) => {const tokens = [];// 标题匹配(示例)markdown.replace(/(#{1,6}) (.*)/g, (_, level, text) => {tokens.push({ type: 'heading', depth: level.length, value: text });});// 代码块匹配markdown.replace(/
