一.Matplotlib简述
是一款用于数据可视化的 Python 软件包,支持跨平台运行,它能够根据 NumPy ndarray 数组来绘制 2D 图像。
Matplotlib 图形组成:
- Figure:指整个图形,可以把它理解成一张画布,它包括了所有的元素,比如标题、轴线等
- Axes:绘制 2D 图像的实际区域,也称为轴域区,或者绘图区
- Axis:指坐标系中的垂直轴与水平轴,包含轴的长度大小(图中轴长为 7)、轴标签(指 x 轴,y轴)和刻度标签
- Artist:在画布上看到的所有元素都属于 Artist 对象,比如文本对象(title、xlabel、ylabel)、Line2D 对象(用于绘制2D图像)等
二.常用函数
2.1 plot 函数
用于绘制二维图形,可以根据提供的 x 和 y 数据点绘制线条和/或标记。
pylab.plot(x, y, format_string=None, **kwargs)
- x : x 轴数据,可以是一个数组或列表。
- y : y 轴数据,可以是一个数组或列表。
- format_string : 格式字符串,用于指定线条样式、颜色等。
- **kwargs : 其他关键字参数,用于指定线条的属性。
import numpy as np
from matplotlib import pyplot as plt
x = np.linspace(0, 2, 100)
y = np.sin(x)
z = np.cos(x)plt.plot(x, y, label='sin')
plt.plot(x, z, label='cos')plt.show()

2.2 figure函数
figure() 函数来实例化 figure 对象,即绘制图形的对象,可以通过这个对象,来设置图形的样式等
参数有:
- figsize:指定画布的大小,(宽度,高度),单位为英寸
- dpi:指定绘图对象的分辨率,即每英寸多少个像素,默认值为80
- facecolor:背景颜色
- dgecolor:边框颜色
- frameon:是否显示边框
2.2.1 figure.add_axes()
在一个给定的画布(figure)中可以包含多个 axes 对象,但是同一个 axes 对象只能在一个画布中使用。
参数:
是一个包含四个元素的列表或元组,格式为 [left, bottom, width, height],其中:
- left 和 bottom 是轴域左下角的坐标,范围从 0 到 1。
- width 和 height 是轴域的宽度和高度,范围从 0 到 1。
import matplotlib.pyplot as plt
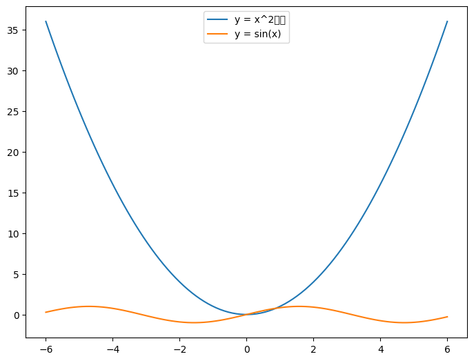
import numpy as npx = np.linspace(-6, 6, 100)
y = x ** 2
z = np.sin(x)# 创建一个figure对象
fig = plt.figure(figsize=(8, 6))# 创建绘图区域
ax = fig.add_axes([0.1, 0.1, 0.8, 0.8])# 这里是个注意点,中文标签
ax.plot(x, y,label = 'y = x^2函数')ax.plot(x, z,label = 'y = sin(x)')# 显示图例
ax.legend()
# 显示图像
plt.show()

中文标签出现了乱码,要怎么解决呢,来看看下面的操作:
- 局部处理:
# 局部处理关键代码
plt.rcParams['font.sans-serif']=['SimHei']
plt.rcParams['axes.unicode_minus']=False# 测试
x = np.linspace(-6, 6, 100)
y = x ** 2
z = np.sin(x)fig = plt.figure(figsize=(8, 6))ax = fig.add_axes([0.1, 0.1, 0.8, 0.8])ax.plot(x, y,label = 'y = x^2函数')ax.plot(x, z,label = 'y = sin(x)')ax.legend()
plt.show()

- 全局处理:
import matplotlib
print(matplotlib.matplotlib_fname())
找到 matplotlibrc 文件,找到 `font.family` 和 `font.sans-serif` 项,去掉原有的注释符
`font.sans-serif`设置加上支持中文的字体,如 `SimHei`。
同时,设置 `axes.unicode_minus` 为 `False` 以正常显示负号
2.2.2 axes.legend()
既然上面用到了显示图例,那么下面就来介绍下legend()方法。
参数:
- labels 是一个字符串序列,用来指定标签的名称
- loc 是指定图例位置的参数,其参数值可以用字符串或整数来表示
- handles 参数,它也是一个序列,它包含了所有线型的实例
这些参数既可以在plot绘制图形时加入,也可以在后面的legend函数终直接使用。
2.3 subplot 函数
通常用于创建网格状的子图布局。add_subplot 是一个更灵活的函数,它是 Figure类的一个方法,用于向图形容器中添加子图。推荐使用 add_subplot,因为它提供了更好的灵活性和控制。不过也有缺点,就是每次插入都要调一次add_subplot,比较麻烦。
fig.add_subplot(nrows, ncols, index)
其中每个数字代表子图的行数、列数和子图的索引。
import matplotlib.pyplot as plt
import numpy as npx = np.linspace(-6, 6, 100)
y = x ** 2
z = np.sin(x)# 创建一个figure对象
fig = plt.figure(figsize=(8, 6))# 将画布分成一行两列,内容插入第一列
su = fig.add_subplot(2, 2, 1)su.plot(x,y,label = 'y = x^2')# 将画布分成一行两列,内容插入第二列,实际上还剩两个子图没插东西,会插在下方
su = fig.add_subplot(2, 2, 2)su.plot(x,z,label = 'y = sin(x)')su.legend()
plt.show()

2.4 subplots 函数
(对subplot的优化)
matplotlib.pyplot 模块中的一个函数,用于创建一个包含多个子图(subplots)的图形窗口。
subplots 函数返回一个包含所有子图的数组,访问下标可以在对应子图插入内容。
fig, axs = plt.subplots(nrows, ncols, figsize=(width, height))
- nrows : 子图的行数。
- ncols : 子图的列数。
- figsize : 图形的尺寸,以英寸为单位。
import matplotlib.pyplot as plt
import numpy as npx = np.linspace(-6, 6, 100)
y = x ** 2
z = np.sin(x)# 返回一个一维数组
fig, axs = plt.subplots(1, 3)
axs[0].plot(x, y, label = 'y = x^2')
axs[0].legend()axs[1].plot(x, z, label = 'y = sin(x)')
axs[1].legend()plt.show()

import matplotlib.pyplot as plt
import numpy as npx = np.linspace(-6, 6, 100)
y = x ** 2
z = np.sin(x)# 返回一个二维数组
fig, axs = plt.subplots(2, 3)# 放第一个地方
axs[0, 0].plot(x, y,label = 'y = x^2')
axs[0, 0].legend()# 放右下角子图,[1,2]和[1][2]都可以
axs[1][2].plot(x, z,label = 'y = sin(x)')
axs[1][2].legend()plt.show()

小结:实际应用中,plot函数是用的最多的。
