地址: https://pan.baidu.com/s/1svC5sSTFBd4JSCxwx5UbLg
提取码:1234
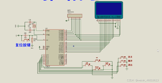
仿真图:

芯片/模块的特点:
AT89C52/AT89C51简介:
AT89C51 是一款常用的 8 位单片机,由 Atmel 公司(现已被 Microchip 收购)生产。它基于标准的 8051 内核,并在此基础上进行了一些增强和改进。以下是 AT89C51 芯片的详细介绍:
- 主要特性:
内核: 基于标准的 8051 内核,指令集兼容。
存储器:
程序存储器 (Flash ROM): 4KB 可编程 Flash ROM,用于存储程序代码。 这意味着代码可以被擦除和重新编程,方便开发和调试。
数据存储器 (RAM): 128 字节内部 RAM,用于存储程序运行时的变量和数据。
工作电压: 4.0V - 5.5V。
时钟频率: 0 MHz - 24 MHz。 芯片可以工作在不同的时钟频率下,这影响了指令的执行速度。
I/O 端口: 32 个可编程 I/O 口线,分为 4 个 8 位端口 (P0, P1, P2, P3)。 这些端口可以配置为输入或输出,用于连接外部设备。
定时器/计数器: 两个 16 位定时器/计数器。 用于实现定时和计数功能。
中断: 5 个中断源:2 个外部中断、2 个定时器中断、1 个串口中断。 中断允许单片机响应外部事件,提高系统的实时性。
串行通信: 全双工 UART 串行端口。 用于与其他设备进行串行通信。
功耗模式: 支持空闲模式和掉电模式,以降低功耗。 空闲模式下,CPU 停止工作,但外设继续运行;掉电模式下,所有功能都停止工作,功耗最低。
封装形式: DIP40, PLCC44, TQFP44 等多种封装形式。
2. 引脚说明 (以 DIP40 为例):
VCC: 电源正极。
GND: 电源地。
P0.0 - P0.7: P0 口,8 位双向 I/O 口。 具有复用功能,可以作为外部存储器的地址/数据总线。
P1.0 - P1.7: P1 口,8 位双向 I/O 口。
P2.0 - P2.7: P2 口,8 位双向 I/O 口。 在访问外部存储器时,提供高 8 位地址。
P3.0 - P3.7: P3 口,8 位双向 I/O 口。 具有第二功能,例如串口通信、外部中断、定时器/计数器输入等。
RST: 复位引脚,高电平有效。
ALE/PROG: 地址锁存允许/编程脉冲。 在访问外部存储器时,用于锁存 P0 口的低 8 位地址。 在编程时,作为编程脉冲输入。
PSEN: 外部程序存储器允许输出。 用于读取外部程序存储器中的指令。
EA/VPP: 外部访问允许/编程电压。 当 EA 为高电平时,单片机首先执行内部程序存储器中的指令;当 EA 为低电平时,单片机只执行外部程序存储器中的指令。 在编程时,用于施加编程电压。
XTAL1, XTAL2: 晶振引脚,用于连接外部晶振,提供时钟信号。
3. 工作原理:
AT89C51 的工作原理和标准的 8051 单片机类似:
复位: 单片机上电后,首先进行复位操作,使单片机进入初始状态。
取指令: CPU 从程序存储器中读取指令。
译码: CPU 对指令进行译码,确定指令的功能。
执行: CPU 执行指令,例如进行算术运算、逻辑运算、数据传输、控制 I/O 口等。
循环: 重复步骤 2-4,直到程序执行完毕或进入中断服务程序。
4. 应用领域:
AT89C51 应用非常广泛,包括:
工业控制: 例如电机控制、温度控制、液位控制等。
仪器仪表: 例如数字万用表、示波器、频率计等。
家用电器: 例如洗衣机、空调、电饭煲等。
消费电子: 例如遥控器、玩具、电子钟等。
通信设备: 例如无线模块、传感器网络等。
5. 编程:
AT89C51 可以使用多种编程语言进行编程,最常用的是 C 语言和汇编语言。
C 语言: C 语言具有结构化、模块化、可移植性强等优点,适合开发复杂的应用程序。常用的 C 语言编译器有 Keil C51 等。
汇编语言: 汇编语言可以直接操作硬件,代码效率高,适合开发对实时性要求高的应用程序。
6. 优点:
成熟可靠: 8051 内核经过多年的发展和应用,非常成熟可靠。
易于学习: 8051 的指令集简单易懂,学习曲线平缓。
开发工具丰富: 有大量的开发工具和参考资料可供选择。
价格低廉: AT89C51 芯片价格低廉,适合大批量应用。
7. 缺点:
存储器容量有限: 4KB Flash ROM 和 128 字节 RAM 相对较小,可能不适合复杂的应用程序。
运算速度较慢: 与现代的 32 位单片机相比,运算速度较慢。
外设功能较少: 外设功能相对简单,可能需要使用外部扩展芯片。
在使用AT89C52/AT89C51芯片时,为了确保其稳定运行并延长其使用寿命,需注意以下关键事项:
- 电源管理
电压范围:AT89C52/AT89C51的工作电压范围为4.0V至5.5V,确保电源电压在此范围内,避免过高或过低的电压导致芯片损坏。
去耦电容:在VCC和GND引脚之间添加0.1μF的去耦电容,以滤除电源噪声,确保电源稳定。 - 复位电路
复位引脚(RST):复位引脚需要在上电时保持高电平(至少2个机器周期)以确保芯片正确复位。可以使用RC电路或专用复位芯片来实现可靠的复位。
复位时间:确保复位时间足够长(通常为10ms以上),以避免复位不完全。 - 时钟设置
晶振选择:选择符合芯片规格的晶振,典型值为12MHz。确保晶振和负载电容(通常为20pF至30pF)匹配,以保证时钟信号的稳定性。
时钟引脚:将晶振正确连接到XTAL1和XTAL2引脚,并确保电容接地。 - I/O端口配置
端口模式:在软件中正确配置I/O端口为输入或输出模式,避免端口冲突。
电流限制:每个I/O引脚的最大输出电流为20mA,整个端口的电流不应超过80mA,以防止芯片过热或损坏。 - 编程与擦写
编程器:使用支持AT89C52/AT89C51的编程器进行代码烧录,确保编程电压和时序正确。
擦写次数:AT89C52/AT89C51的Flash存储器支持约1000次擦写操作,避免频繁擦写以延长芯片寿命。 - 外部存储器接口
地址和数据线:如果需要扩展外部存储器,确保地址线和数据线连接正确,并添加适当的锁存器(如74HC373)以分离地址和数据。
控制信号:正确连接ALE、PSEN、EA等控制信号,以确保外部存储器的正常访问。 - 热管理
散热:在高负载或高温环境下,确保芯片有良好的散热条件,必要时可以添加散热片。
工作温度:芯片的工作温度范围为0°C至70°C(商业级),避免在超出此范围的环境中使用。 - 调试与测试
功能测试:在开发过程中,进行充分的功能测试和压力测试,确保所有模块正常工作。
调试工具:使用逻辑分析仪、示波器等工具进行调试,观察信号波形,帮助排查问题。 - 可靠性与安全性
防静电:在处理芯片时,佩戴防静电手环或使用防静电工作台,避免静电放电(ESD)损坏芯片。
电路保护:在电源和I/O端口添加保护电路(如TVS二极管、保险丝等),以提高电路的抗干扰能力和安全性。 - 特殊功能寄存器(SFR)
寄存器配置:在使用定时器、串口、中断等特殊功能时,正确配置相关的特殊功能寄存器(SFR),以确保功能正常运行。
中断优先级:合理设置中断优先级,避免高优先级中断长时间占用CPU资源,导致低优先级中断无法响应。 - 低功耗模式
空闲模式:在不需要全速运行时,可以进入空闲模式以降低功耗。
掉电模式:在长时间不使用时,可以进入掉电模式以进一步降低功耗,但需注意在此模式下只有外部中断或硬件复位才能唤醒芯片。
LCD12864
是一种常用的图形液晶显示屏,主要用于嵌入式系统和电子项目,因其低功耗和良好的显示效果而受到广泛欢迎。以下是LCD12864液晶屏的一些详细特点:
分辨率:LCD12864具有128x64的分辨率,能够显示多种字符和图形,使其适用于显示文字、图形界面和简单动画。
点阵显示:其256个字符点阵使得显示内容更为丰富,适用于各种应用场景。
接口类型:
并行接口:通常使用8位或4位并行数据接口,可以简单地与多种微控制器(如Arduino、PIC、AVR等)连接。
串行接口:有些型号支持I2C或SPI等串行通信方��,简化了与主控芯片的连接。
功耗低:相比于其他类型显示屏,LCD12864的功耗较低,适合电池供电的便携设备。
背光功能:部分LCD12864型号配备了背光功能,能够在低光亮度环境下提升可读性。
对比度可调:可以通过电压调节控制对比度,优化显示效果。
工作温度范围:适应广泛的工作环境,一般工作温度范围为-20°C至70°C,适用于各类工程和户外应用。
支持字符和图形显示:不仅可以显示字符(如汉字、字母、数字),还可以显示自定义图形,灵活性高。
显示方式:采用TFT、STN、FSTN等不同的液晶技术,可以影响显示效果和视角。
显色能力:通常为单色显示(如绿色、蓝色等),但通过不同的制造技术也可能实现多种颜色显示。
驱动简单:大多数LCD12864液晶屏有专门的驱动芯片(如HD44780),通过简单的命令可以实现各种显示功能。
尺寸多样:LCD12864有多种封装和尺寸,适合不同体积要求的项目。
