AUTOSAR 安全车载通信(SecOC)详解
目录
-
概述
1.1 SecOC简介
1.2 安全通信的必要性
1.3 基本术语和定义 -
架构
2.1 SecOC在AUTOSAR中的位置
2.2 SecOC模块架构
2.3 SecOC基本安全实体 -
安全机制
3.1 认证过程
3.2 验证过程
3.3 新鲜值管理 -
配置
4.1 SecOC配置模型
4.2 配置参数详解 -
总结
5.1 特性与优势
5.2 应用场景
1. 概述
1.1 SecOC简介
安全车载通信(Secure Onboard Communication, SecOC)是AUTOSAR(AUTomotive Open System ARchitecture)标准的一个重要组件,旨在为车内网络通信提供安全保障。在当今汽车电子系统日益复杂和互联的背景下,SecOC模块确保车辆内部网络通信的真实性、完整性,并防止重放攻击,是实现功能安全和信息安全的关键。
SecOC模块通过在通信协议数据单元(PDU)层面添加安全相关信息,使通信各方能够验证接收消息的真实性和完整性。它与现有的AUTOSAR通信系统无缝集成,最小化对遗留系统的影响,同时提供足够的安全保障。
1.2 安全通信的必要性
随着汽车电子系统的发展,现代汽车包含了数十甚至上百个电子控制单元(ECU),它们通过各种网络总线(如CAN、FlexRay、以太网等)进行通信。这些通信如果没有适当的安全保护,可能导致严重的安全风险:
- 恶意数据注入:攻击者可能注入虚假数据,欺骗ECU执行不安全的操作
- 消息篡改:通信消息在传输过程中被篡改,导致系统行为异常
- 重放攻击:捕获有效消息并在稍后重放,使系统重复执行之前的操作
- 模拟攻击:攻击者伪装成合法ECU发送消息,获取或控制关键系统
这些安全威胁不仅可能导致车辆功能异常,更可能威胁到驾驶员和乘客的生命安全。因此,车内网络通信的安全保障变得至关重要。
1.3 基本术语和定义
在深入理解SecOC之前,需要明确几个关键术语:
- Authentic I-PDU:需要在网络传输中保护的原始AUTOSAR I-PDU
- Secured I-PDU:包含有效载荷(Authentic I-PDU内容)和认证信息的受保护PDU
- Authentication Information:包含新鲜值和认证器的认证信息
- Authenticator:提供消息认证的数据,通常是消息认证码(MAC)或数字签名
- Freshness Value:用于防止重放攻击的新鲜值,通常基于计数器或时间戳
- Freshness Manager:负责生成、验证和更新新鲜值的软件组件
- MAC (Message Authentication Code):使用对称密钥算法生成的消息认证码
- Signature:使用非对称密钥算法生成的数字签名
这些概念构成了SecOC安全机制的基础,理解它们对于把握SecOC的工作原理至关重要。
2. 架构
2.1 SecOC在AUTOSAR中的位置
在AUTOSAR经典平台架构中,SecOC模块位于基础软件(BSW)层的通信服务层,与PDU路由器(PduR)紧密集成。SecOC与其他模块的交互主要通过PDU路由器完成,这种设计确保了安全功能与现有通信架构的无缝集成。
2.2 SecOC模块架构
以下是AUTOSAR SecOC模块架构图,展示了SecOC在AUTOSAR通信堆栈中的位置及其与其他模块的关系:

架构图详解:
-
层次结构
- 应用层:包含应用软件组件(SWC),这些组件是通信的源头和目的地
- RTE层:运行时环境(RTE)为应用层与基础软件层之间提供接口
- BSW层:基础软件层包含通信服务层、服务层、ECU抽象层和微控制器抽象层
-
关键组件
- SecOC模块:位于通信服务层,负责PDU的安全处理
- PDU路由器(PduR):负责将安全相关I-PDU路由到SecOC以及从SecOC接收处理后的I-PDU
- 加密服务管理器(CSM):提供各种加密服务,如MAC生成和验证
- COM模块:处理高层通信需求
- I-PDU复用器:处理PDU的复用和解复用
-
接口关系
- SecOC通过RTE与应用软件组件交互
- SecOC通过PDU路由器接口与通信堆栈的其他部分交互
- SecOC使用CSM提供的加密服务来执行安全操作
- 整个通信路径最终通过通信驱动连接到物理网络
这种架构设计确保了:
- 安全功能与通信功能的明确分离
- 模块化设计便于维护和升级
- 加密操作与安全策略的独立性
- 与现有AUTOSAR通信系统的兼容性
2.3 SecOC基本安全实体
SecOC模块定义了一系列基本安全实体,这些实体共同构成了安全通信的基础。以下是SecOC基本安全实体关系图:

安全实体详解:
-
核心数据结构
- Authentic I-PDU:原始的、未受保护的AUTOSAR I-PDU数据
- Secured I-PDU:包含Authentic I-PDU内容和认证信息的受保护PDU
- Authentication Information:包含新鲜值和认证器的认证信息
- Freshness Value:基于计数器或时间戳的新鲜值,用于防止重放攻击
- Authenticator:可以是MAC(对称方法)或数字签名(非对称方法)的认证数据
-
实体关系
- Secured I-PDU包含Authentic I-PDU和认证信息
- 认证信息由新鲜值和认证器组成
- 新鲜值管理器负责生成、验证和更新新鲜值
-
关键功能
- 新鲜值管理:防止重放攻击,确保每个消息的唯一性
- 认证器生成与验证:确保消息的真实性和完整性
- 安全PDU的构建与解析:处理受保护数据的封装与提取
这些安全实体的设计确保了:
- 明确的安全数据结构划分
- 灵活的安全策略实现
- 对称和非对称加密方法的支持
- 有效的防重放机制
3. 安全机制
3.1 认证过程
认证过程是SecOC的核心功能之一,它确保发送的消息被正确标记为可信任的来源。以下是SecOC认证序列图,展示了发送消息时的认证流程:

认证过程详解:
-
初始化阶段
- SecOC模块通过
SecOC_Init()函数完成初始化 - 初始化内部数据结构,准备处理安全通信
- SecOC模块通过
-
数据准备阶段
- 应用软件组件通过RTE发送Authentic I-PDU
- PDU路由器将PDU转发给SecOC进行安全处理
- SecOC识别相关的安全配置,确定处理策略
-
安全处理阶段
- SecOC从新鲜值管理器获取新鲜值
- 准备包含Authentic I-PDU和新鲜值的认证数据
- 调用CSM的
Csm_MacGenerate()函数生成MAC - 构建认证信息,组合新鲜值和MAC
- 构建Secured I-PDU,组合Authentic I-PDU内容和认证信息
-
传输阶段
- SecOC将Secured I-PDU传递给PDU路由器
- PDU路由器将其转发给适当的通信模块
- 通信模块将Secured I-PDU发送到总线
-
确认阶段
- 通信模块向上层确认传输完成
- 确认信息通过PDU路由器传回SecOC
- 最终传回应用软件组件
这个认证过程确保了:
- 消息的来源可被验证(真实性)
- 消息内容在传输中未被修改(完整性)
- 每个消息都有唯一的标识(防重放)
- 与现有通信流程的无缝集成
3.2 验证过程
验证过程是SecOC的另一个核心功能,用于接收端验证收到的消息是否可信。以下是SecOC验证序列图,展示了接收消息时的验证流程:

验证过程详解:
-
接收阶段
- 通信模块从总线接收Secured I-PDU
- 通过PDU路由器将其转发给SecOC进行验证
-
数据提取阶段
- SecOC识别相关的安全配置
- 从Secured I-PDU中提取认证信息和Authentic I-PDU内容
- 从认证信息中分离新鲜值和认证器(MAC或签名)
-
验证阶段
- SecOC将提取的新鲜值发送给新鲜值管理器进行验证
- 如果新鲜值验证通过,准备验证数据(与发送方构造方式相同)
- 调用CSM的
Csm_MacVerify()函数验证MAC
-
结果处理阶段
-
验证成功情况:
- 调用新鲜值管理器
updateCounter()方法更新计数器 - 将验证通过的Authentic I-PDU传递给PDU路由器
- PDU路由器通过RTE将其传递给应用软件组件
- 调用新鲜值管理器
-
验证失败情况:
- 丢弃数据并记录错误
- 调用
SecOC_ReportVerificationStatus()报告失败状态 - 可能通知应用程序或诊断模块
-
-
错误处理
- SecOC监控验证错误
- 可能记录错误并通知其他模块
这个验证过程确保了:
- 只有经过验证的消息才会被传递给应用
- 被篡改的消息会被检测并丢弃
- 重放的消息会被新鲜值验证机制拦截
- 安全问题可被及时发现并记录
3.3 新鲜值管理
新鲜值管理是防止重放攻击的关键机制。SecOC支持多种新鲜值管理策略,以适应不同的安全需求和应用场景。以下是SecOC新鲜值管理方案图:

新鲜值管理详解:
-
新鲜值管理器(Freshness Value Manager)
- 定义了统一的接口:
getFreshnessValue()、verifyFreshnessValue()和updateCounter() - 可以由软件组件(SW-C)实现,提供灵活性
- 定义了统一的接口:
-
管理方案
-
方案一:单一计数器
- 最简单的实现,资源需求低
- 每次发送消息时计数器递增
- 接收方验证计数器必须大于上次接收的值
- 适用于点对点通信和低安全等级场景
-
方案二:单一时间戳
- 使用实时时钟作为新鲜值来源
- 必须保证发送方和接收方时钟同步
- 验证时检查时间戳是否在接受窗口内
- 适用于需要时间相关性的场景
-
方案三:多计数器
- 适用于分布式系统和高安全需求
- 主计数器在主ECU维护和同步
- 从计数器在各ECU本地维护
- 提供更强的安全保证和故障容错能力
-
-
特点与应用
-
主ECU职责(多计数器方案)
- 维护全局主计数器
- 周期性广播同步消息
- 管理备份机制防止故障
-
从ECU职责(多计数器方案)
- 维护本地计数器
- 接收并验证同步消息
- 检测计数器异常跳变
-
这些新鲜值管理方案提供了:
- 针对不同安全需求的灵活方案
- 防重放攻击的有效机制
- 分布式系统中的可靠同步策略
- 故障容错和异常检测能力
4. 配置
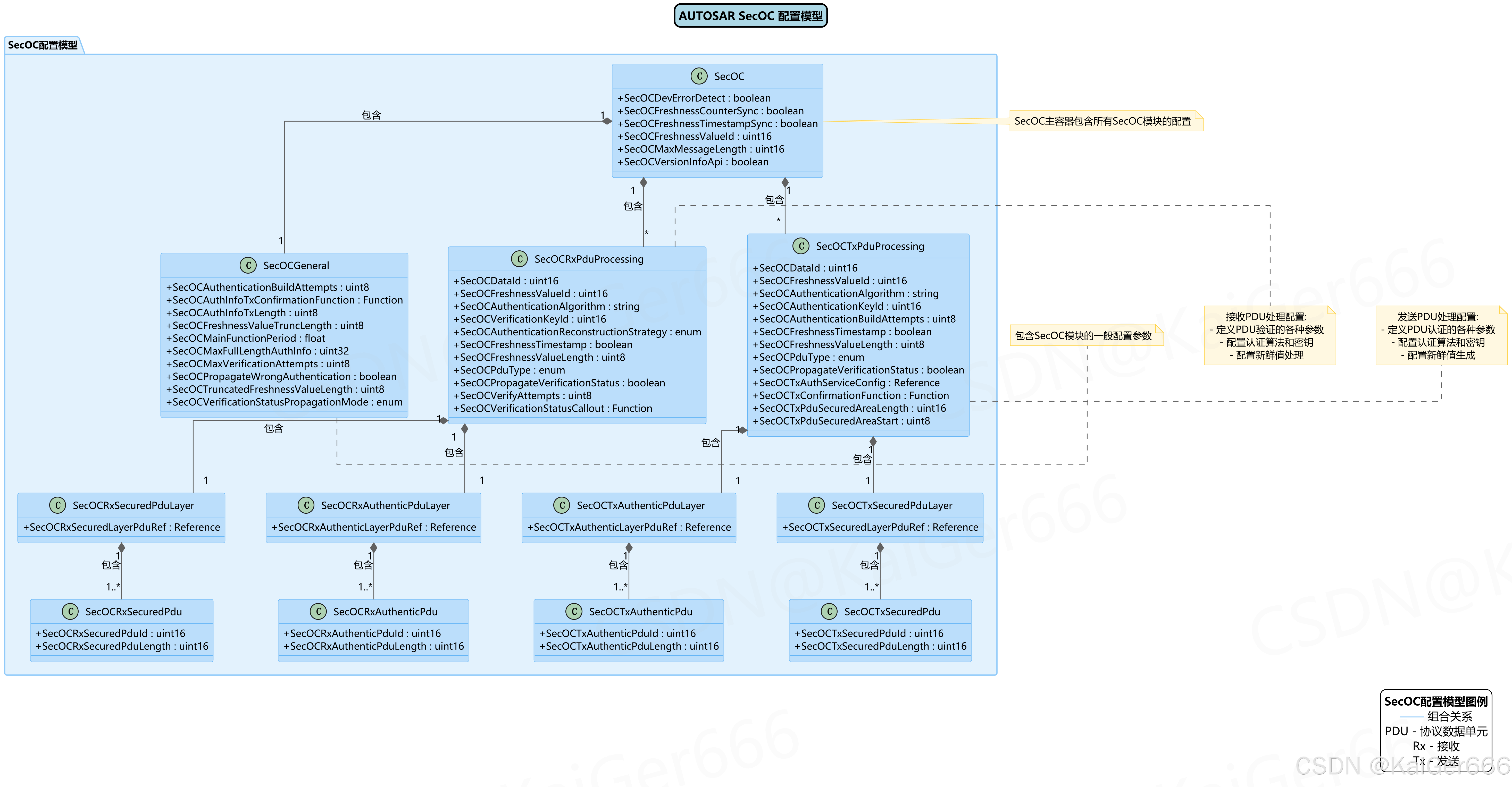
4.1 SecOC配置模型
SecOC模块提供了丰富的配置选项,以满足不同应用场景的安全需求。以下是SecOC配置模型图:

配置模型详解:
-
主要配置容器
- SecOC:主配置容器,包含模块级别的设置
- SecOCGeneral:包含SecOC模块的一般配置参数
- SecOCRxPduProcessing:接收PDU处理相关配置
- SecOCTxPduProcessing:发送PDU处理相关配置
-
接收相关配置
- SecOCRxSecuredPduLayer:定义接收的Secured PDU层
- SecOCRxSecuredPdu:配置接收的Secured PDU
- SecOCRxAuthenticPduLayer:定义接收的Authentic PDU层
- SecOCRxAuthenticPdu:配置接收的Authentic PDU
-
发送相关配置
- SecOCTxAuthenticPduLayer:定义发送的Authentic PDU层
- SecOCTxSecuredPduLayer:定义发送的Secured PDU层
- SecOCTxSecuredPdu:配置发送的Secured PDU
- SecOCTxAuthenticPdu:配置发送的Authentic PDU
-
关系结构
- 每个发送或接收处理配置都包含相应的PDU层配置
- PDU层配置又包含具体的PDU配置项
- 这种层次结构确保了配置的灵活性和可扩展性
4.2 配置参数详解
SecOC模块的配置参数丰富而复杂,下面对关键配置参数进行详细解释:
-
通用配置参数
SecOCDevErrorDetect:启用/禁用开发错误检测SecOCFreshnessCounterSync:启用/禁用新鲜值计数器同步SecOCFreshnessTimestampSync:启用/禁用新鲜值时间戳同步SecOCVersionInfoApi:启用/禁用版本信息APISecOCMaxMessageLength:最大消息长度
-
一般配置参数
SecOCAuthenticationBuildAttempts:认证构建尝试次数SecOCAuthInfoTxLength:认证信息传输长度SecOCFreshnessValueTruncLength:新鲜值截断长度SecOCMainFunctionPeriod:主函数周期SecOCMaxVerificationAttempts:最大验证尝试次数SecOCPropagateWrongAuthentication:是否传播错误认证结果
-
PDU处理参数
SecOCDataId:数据ID,用于区分不同数据流SecOCFreshnessValueId:新鲜值IDSecOCAuthenticationAlgorithm:认证算法SecOCVerificationKeyId/SecOCAuthenticationKeyId:密钥IDSecOCPduType:PDU类型SecOCFreshnessValueLength:新鲜值长度
这些配置参数使SecOC能够:
- 适应不同的安全需求和性能约束
- 支持多种认证和验证策略
- 灵活处理不同类型的PDU
- 根据实际应用场景优化资源使用
5. 总结
5.1 特性与优势
AUTOSAR SecOC模块提供了一套完整的车载通信安全解决方案,具有以下特性与优势:
-
安全保障
- 确保消息真实性(来自可信来源)
- 保证消息完整性(内容未被篡改)
- 提供防重放保护(防止消息重放攻击)
- 支持对称和非对称加密方法
-
集成性
- 与现有AUTOSAR通信架构无缝集成
- 透明处理安全相关操作,对应用层影响最小
- 通过PDU路由器与各种通信协议兼容
- 支持多种通信模式和传输协议
-
灵活性
- 丰富的配置选项适应不同安全需求
- 多种新鲜值管理策略支持不同应用场景
- 可扩展架构允许添加新的安全特性
- 模块化设计便于维护和升级
-
资源效率
- 对称加密方法资源消耗低,适合嵌入式环境
- 可配置的安全参数允许权衡安全性与性能
- 针对性优化,避免不必要的计算开销
- 分层处理策略提高处理效率
5.2 应用场景
SecOC模块适用于多种需要安全保障的车载通信场景,包括:
-
安全关键系统
- 动力总成控制(发动机、变速箱等)
- 车辆动态控制系统(转向、制动、悬挂等)
- 先进驾驶辅助系统(ADAS)
- 自动驾驶系统
-
信息安全需求
- 车辆网关与外部网络连接
- 软件更新和远程服务
- 诊断和维护接口
- 用户身份和权限管理
-
特殊应用
- 汽车网络分区隔离
- 高价值数据保护
- 车辆状态认证
- 防篡改记录系统
SecOC模块作为AUTOSAR架构的安全基石,为现代汽车电子系统提供了必要的安全保障,在保证功能性能的同时确保系统安全,是实现下一代智能网联汽车的关键组件之一。
注:本文档基于AUTOSAR规范R4.4.0版本,详细解析了SecOC模块的设计理念、架构、功能和配置,旨在帮助开发人员深入理解和正确应用AUTOSAR安全车载通信机制。
